商談準備はわずか5分。AIが「刺さる質問」を自動生成する、次世代の保険営業DX
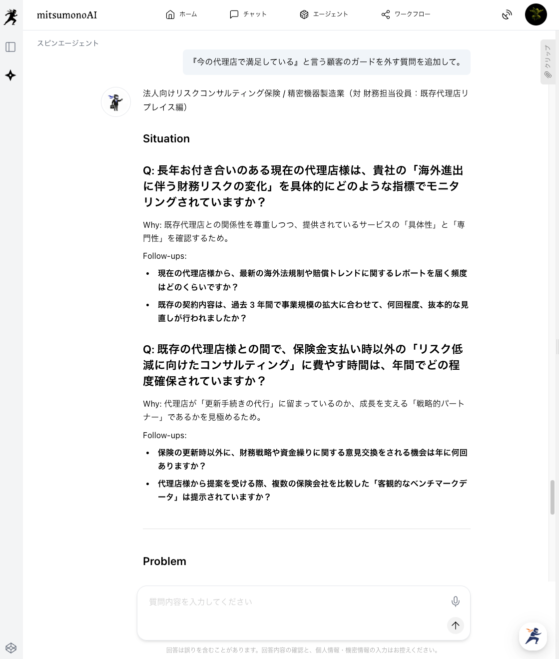
保険営業最大の壁「門前払い」を突破する新常識!本記事では、SPIN話法に基づきAIが『刺さる質問』を自動生成する「スピンエージェント」を徹底解説。商談準備わずか5分で、公的保障の死角を突く専門的なヒアリングが可能になります。他AIとの連携ハックや、客観的な「AI診断」として提示する実戦テクニックまで網羅。物売りから、顧客の未来を守る「プロの診断パートナー」へ進化するための活用ガイドです。
保険営業最大の壁「門前払い」を突破する新常識!本記事では、SPIN話法に基づきAIが『刺さる質問』を自動生成する「スピンエージェント」を徹底解説。商談準備わずか5分で、公的保障の死角を突く専門的なヒアリングが可能になります。他AIとの連携ハックや、客観的な「AI診断」として提示する実戦テクニックまで網羅。物売りから、顧客の未来を守る「プロの診断パートナー」へ進化するための活用ガイドです。
印刷業者から届いたチラシ案に対し、納得感のある修正指示を出すためのプロセスを解説。mitsumonoAIを活用してデザインの弱点を客観的に言語化し、専門知識がなくても制作サイドに意図が正確に伝わる「具体的な指示案」を作成する手順を紹介します。
チラシに記載された情報をmitsumonoAIの「ファイル分析アシスタントPRO」で再解析し、顧客が抱く潜在的な疑問を網羅したQ&Aを作成するプロセスを解説します。公式サイトや問い合わせ対応に活用できる回答リストを迅速に整備し、予約への迷いを解消する手順を紹介します。
イベントの企画は決まったものの、集客の進め方に悩む担当者に向け、mitsumonoAIを活用した戦略構築プロセスを解説。開催当日まで「いつ・何を・どの媒体で」発信すべきか、SNSやブログを連動させた計画的な情報発信で予約完売を目指す手順を紹介します。
地域に存在する特定の素材(例:古い元酒蔵)を最大限に活かし、外国人観光客誘致に効果的なインバウンド向けプランを構築する方法を解説します。mitsumonoAIの「Sensei AI - 観光DX」と「nano-banana-pro」を組み合わせることで、素材の潜在的な魅力を引き出し、具体的なプロモーション戦略と視覚的なイメージを具現化するプロセスを紹介します。