きめ細かな指導を短時間で実施|AIで実現する究極のアダプティブ・ラーニング
「生徒一人ひとりに合わせた指導をしたいが、時間が足りない」。そんな教育現場のジレンマを、北米トレンドの「Agentic AI」が解決します。手書き答案の解析から弱点の特定、個別教材の作成までをmitsumonoAIで自動化。講師の負担を劇的に減らしつつ、指導の質を高める「アダプティブ・ラーニング(適応学習)」の構築手法を解説します。
生徒一人ひとりに向き合いたい。でも、時間が足りないと感じていませんか?
「あの子はここが弱点だから、専用のプリントを作ってあげたい」
そう思っても、日々の授業準備や山積みの採点業務に追われ、物理的に手が回らない。教育に携わる方なら、一度は抱えたことのある葛藤ではないでしょうか。
- 終わらない採点地獄: 深夜まで続く赤ペン作業で、講師が疲弊してしまう。
- 経験則頼みの指導: データに基づく分析ができず、「なんとなく」で苦手分野を判断してしまう。
- 画一的なカリキュラム: 生徒の理解度はバラバラなのに、全員に同じ課題しか出せない。
このまま「講師の残業」や「情熱」だけに頼っていては、指導の質のばらつきは埋まらず、生徒の成績も頭打ちになってしまいます。最悪の場合、生徒や保護者からの信頼を失いかねません。
AIが「最強の教務パートナー」になる:アダプティブ・ラーニングの自動化
この課題を解決するのが、弊社ツール「mitsumonoAI」を活用した「アダプティブ・ラーニング(個別適応学習)の基盤構築システム」です。
これは、欧米でトレンドとなっている「Agentic AI(自律的に動くエージェント)」の考え方を教育に応用したものです。AIを単なるツールとしてではなく、自律的に業務を完結させる「優秀な教務スタッフ」として扱います。
mitsumonoAIだから実現する、一歩先を行く「個別最適化」
- 文脈の理解(Mission): スクールの方針や生徒の目標を理解し、一貫したトーンで指導します。
- マルチモーダルな目(File Analysis): 答案の情報を読み取り、データ化・分析します。
- コンテンツ生成力(Workflow): 分析結果に基づき、その生徒だけの教材を瞬時に作り出します。
これにより、講師は「作業」から解放され、本来の役割である「生徒への動機づけ」や「対話」に全力を注げるようになります。
実践|AIと創る「英語弱点克服」の完全オーダーメイドカリキュラム
今回は、「英語が伸び悩んでいる高校生への個別指導」を例に、手書き答案の解析から専用カリキュラムの生成までをmitsumonoAIで行うプロセスを解説します。
ステップ1(土台作成):指導方針のインストール
まずはAIに「どのような先生として振る舞うべきか」を教えます。
「ミッション登録」で、指導目標(例:TOEFL 80点突破)や指導スタイル(例:論理的かつ励ますトーン)を設定。

さらに「Sensei AI - 学習塾・個別指導」と対話し、生徒の現状に合わせたカリキュラムの方向性を固めます。

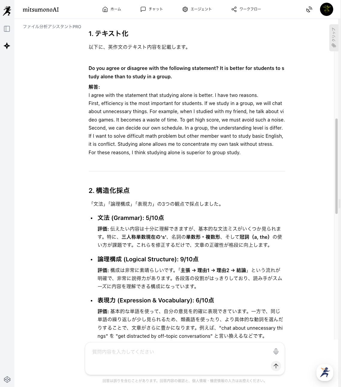
ステップ2(AIとの対話・深掘り):答案の解析と弱点特定
ここがシステムの心臓部です。「ファイル分析アシスタントPRO」を使用し、生徒の答案(PDF)を解析させます。
「【指示】
アップロードされた「生徒の英作文」を解析し、以下の処理を行ってください。
1.テキスト化: 文字を読み取り、テキストデータに変換する。
2.構造化採点: 文法、論理構成、表現力の3点で採点し、スコアと評価を出力する。
3.深層分析: 「三単現のS」のような表面的なミスだけでなく、「なぜ間違えたか(例:因果関係の論理飛躍)」という思考プロセスの弱点を特定する。」
⚠️【重要:個人情報の取り扱い】
※アップロードする画像ファイルからは、生徒の氏名、住所、電話番号などの個人特定情報は必ずマスキング(黒塗り)等で削除してから処理を行ってください。
※AIによる分析結果にも、個人名を含めないように注意してください。

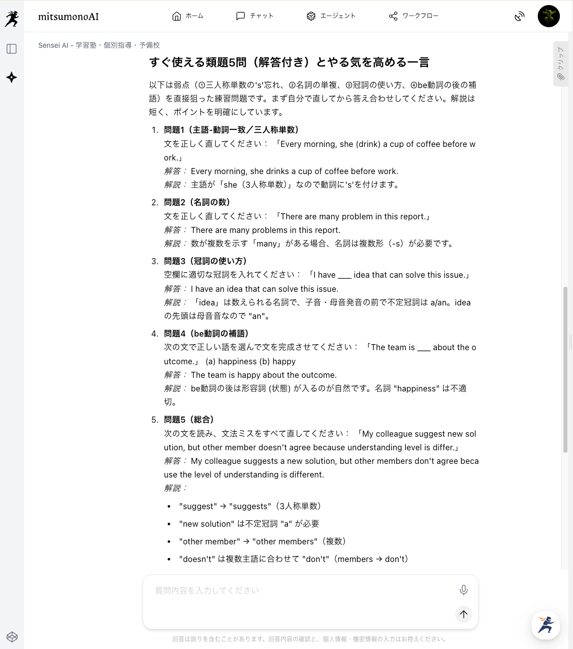
ステップ3(コンテンツ生成):克服プリントの自動作成
特定された弱点を克服するために、「Sensei AI - 学習塾・個別指導」を活用します。
分析結果を入力し、「この弱点を克服するための類題5問と、生徒がやる気になる解説文を作成して」と指示すれば、数秒で世界に一つだけの教材が完成します。

研修も、資格取得も。あらゆる「学び」を個別最適化へ
この「個別の分析とコンテンツ生成」のサイクルは、学習塾にとどまりません。
- 企業研修・リスキリング
- 社員が提出したレポートや日報をAIが分析し、「論理的思考力」や「マネジメント力」の不足部分を特定。その人に必要な研修動画や書籍を自動でレコメンドする。
- 語学スクール・資格試験
- 発音記号や記述回答の癖を分析し、受講生が「なぜ間違えやすいか」を可視化。苦手をピンポイントで潰すための「マイ問題集」を毎回提供する。
- フィットネス・ヘルスケア
- 食事記録の写真やトレーニング日誌を解析。栄養バランスの偏りや、成長が停滞している原因を特定し、翌週のメニューを自動生成する。
まとめ
AIによるアダプティブ・ラーニングは、教育の「質」と「効率」という、これまでトレードオフだった二つの要素を同時に向上させます。
「分析と作成はAIに、情熱と対話は人間に。」
この役割分担こそが、講師の働き方改革を実現し、生徒の可能性を最大限に引き出す鍵となります。ぜひmitsumonoAIで、あなたの教育現場に「最強の教務パートナー」を迎えてください。
mitsumonoAIは、アダプティブ・ラーニングや教育カリキュラム作成だけでなく、お客様のビジネスにおける多様な課題解決、業務効率化、新たな価値創造のためにご活用いただけます。
その他の活用事例や最新情報は、mitsumonoAIブログサイトでご紹介しております。